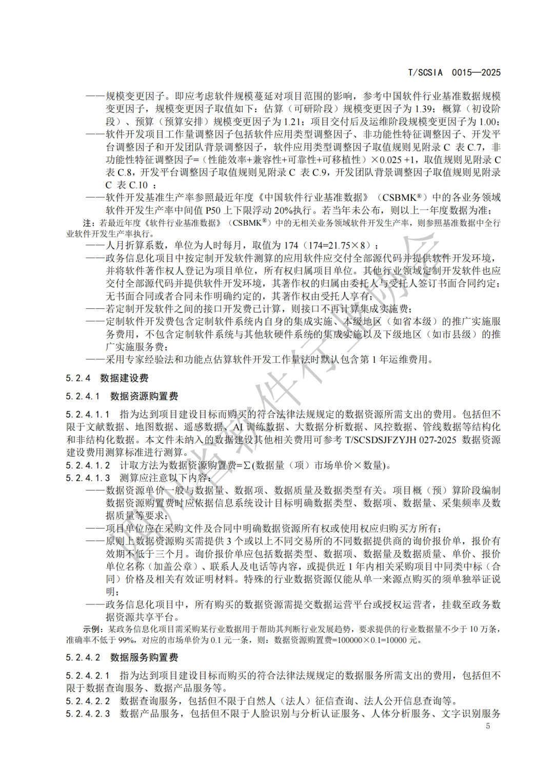
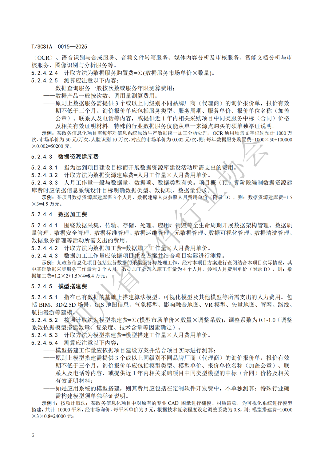
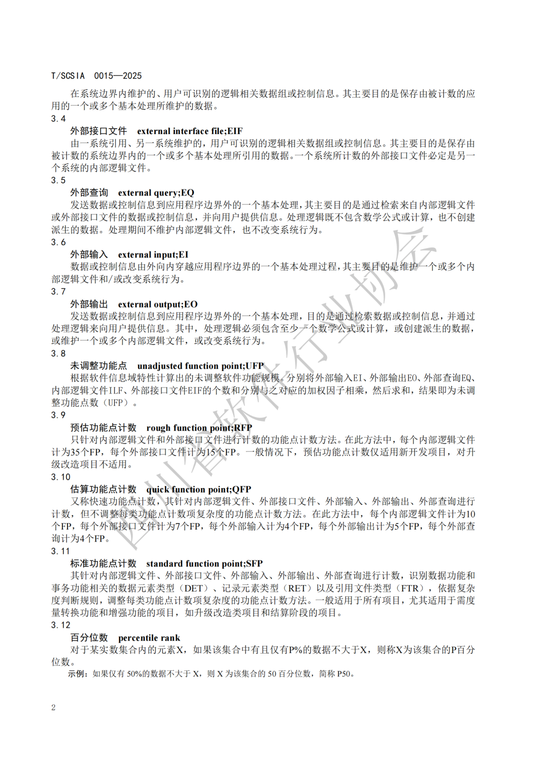
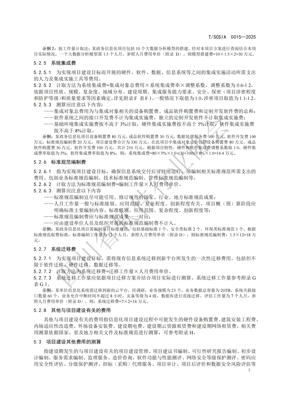
首页 / 新闻动态 / 企业资讯 / 2026年1月1日正式实施,《四川省信息化项目费用测算标准》2025版核心内容抢先看
2026年1月1日正式实施,《四川省信息化项目费用测算标准》2025版核心内容抢先看
更新时间:2025-12-23 09:34:44

由四川省软件行业协会归口、成都东契奇科技有限公司牵头修订的《四川省信息化项目费用测算标准》(T/SCSIA 0015-2025),将于 2026 年 1 月 1 日起正式实施。现附标准正文核心内容,如需标准全文,可扫描下方二维码免费获取。

关于批准《四川省信息化项目费用测算标准》团体标准的通知.png

扫码查看文件


图片

图片

图片

图片

图片

图片

图片

图片

图片

图片

图片

图片

图片

微信联系
添加微信咨询
TOP
软件造价喵
立即登录
AI询价喵
立即登录