首页 / 培训赋能中心 / 技术知识分享 / 软件造价:系统中多个模块有相同事务功能时如何计取功能点?
软件造价:系统中多个模块有相同事务功能时如何计取功能点?
更新时间:2025-10-13 09:45:01

在软件项目的工作量估算、成本核算与进度规划中,功能点计取的准确性直接影响项目管理的有效性。当系统内多个模块出现“名称相似、功能看似一致”的事务功能时(如某企业ERP系统包含“采购管理模块”和“销售管理模块”,两个模块均有“供应商信息查询”功能),究竟该计取为一个事务功能,还是每个模块单独计取?答案的核心在于判断这些事务功能是否属于“同一个基本过程”——同一基本过程在系统边界内仅计取一次,不同基本过程则需分别计取。本文将结合实际案例,拆解基本过程的判定逻辑,明确功能点计取规则。

一、理解“基本过程”与事务功能的关联


在功能点计取体系中,需先厘清几个关键概念,这是后续判定的基础:

(一)基本过程

基本过程是对用户有意义的最小活动单元,也是事务功能计数的核心载体。根据标准定义,一个合格的基本过程需同时满足4个条件:

1、对用户有意义:功能结果能被用户感知,如“查询物流”能帮用户了解商品位置;

2、构成完整事务:从触发到结束是一个闭环,如“登录验证”需完成“输入账号密码→校验→返回结果”全流程,不能拆分;

3、自包含:该事务功能的完整执行,无需依赖同一应用边界内其他事务功能的前置执行,仅通过自身流程即可独立完成用户需求,如政务系统“企业信息查询”功能,无需先执行“企业注册”“税务申报”等其他功能,直接输入查询条件即可返回结果。

4、保持业务持续状态:执行后系统业务逻辑处于稳定状态,如“上传订单附件”中断后需重新上传,不满足持续状态;“上传附件并保存至订单记录”执行后状态稳定,符合要求。

事务功能本质上是“基本过程的具体表现形式”——每个事务功能都对应一个或多个基本过程,但一个基本过程仅对应一种事务功能类型。

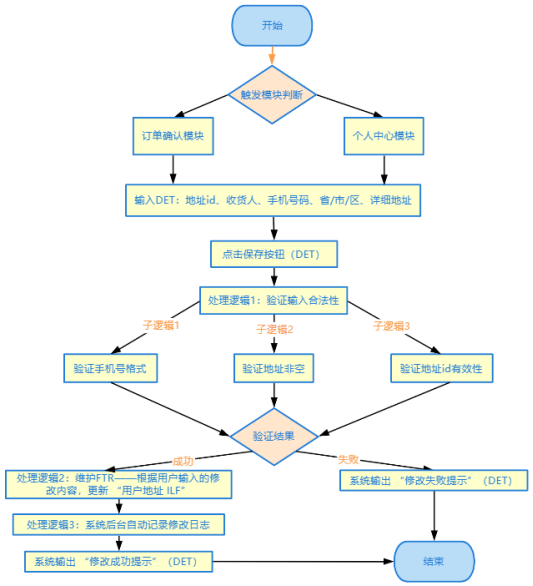
以下流程图以电商系统“收货地址修改”为例,展示基本过程从触发到结束的完整链路,直观体现其“闭环、自包含、对用户有意义”的特性:

图片

上述流程图清晰呈现了基本过程的核心环节:从用户触发与输入,到系统验证、数据维护,再到结果输出,形成完整闭环,且无需依赖其他功能即可独立完成,符合基本过程的4项核心条件,也印证了事务功能与基本过程的对应关系。


(二)事务功能的“三要素”

要判断两个模块中的事务功能是否属于同一个基本过程,需聚焦事务功能的三个核心要素,这也是唯一性判定的“黄金标准”:

1、数据元素类型(DET):事务功能中“穿过应用边界的用户可识别非重复属性”,如查询功能的输入“读者编号”、输出“姓名/性别/所属部门”均为DET;

2、引用文件类型(FTR):事务功能读取或维护的数据功能(ILF内部逻辑文件、EIF外部接口文件),如“读者信息查询”需引用“读者信息ILF”,FTR即为1个;

3、处理逻辑:事务功能完成业务目标的具体规则,包括执行验证、执行数学公式和计算、等价值转换等,如“读者信息查询”的处理逻辑是“验证读者编号合法性→从ILF提取对应信息→返回结果”。


(三)基本过程唯一性判定准则

根据IFPUG标准,若两个事务功能的DET、FTR、处理逻辑完全相同,且处于同一应用边界内,则判定为同一个基本过程,仅计取一次功能点;若任一要素存在差异,则判定为不同基本过程,需按模块分别计取。

需特别注意:“同一应用边界”是前提——若两个事务功能分属不同被度量应用(如“电商平台的订单查询”与“物流系统的订单查询”),即使三要素相同,也需分别计数,因为它们属于不同应用边界。

从行业实践来看,功能点计取的准确性与效率一直是关注的重点,传统人工计取方式不仅耗时久,还易因人员理解差异导致偏差。但在国内早已有了以【软件造价喵】为代表的AI软件智能度量平台。作为国内首个公开注册使用的软件造价AI评估工具,软件造价喵接入deepseek、智谱、通义千问、kimi、百度文心等国内主流AI大模型,只需上传需求文档并选择对应地方或行业标准,即可一键完成功能点计数和软件价格估值。


二、实例解析


结合上述判定维度,通过不同行业实例,明确多模块事务功能的计取规则。

场景1:多模块事务功能为同一基本过程

实例:电商系统“收货地址修改”功能

1、模块分布:“订单确认模块”“个人中心-地址管理模块”均有“收货地址修改”入口。

2、判定过程:

图片

3、结论:属于同一基本过程,仅计取1个EI类型事务功能。


场景2:多模块事务功能为不同基本过程

实例1:银行系统“账户流水查询”功能

1、模块分布:同一银行核心业务系统内,“个人储蓄模块”与“个人贷款模块”均有“账户流水查询”功能,均服务于个人用户查询名下账户的资金交易明细。

2、判定过程:

图片

3、结论:虽两个模块中“账户流水查询”的DET完全一致,但FTR与处理逻辑存在差异,判定为不同基本过程,个人储蓄模块计取1个EQ,个人贷款模块计取1个EQ。

实例2:物流行业“运单状态查询”功能

1、模块分布:“电商平台商家后台”与“第三方物流管理系统”均有“运单状态查询”功能,用于查询同一批货物的运单实时状态。

2、判定过程:

图片

3、结论:虽DET、FTR、处理逻辑三要素完全一致,但因分属不同应用边界,判定为不同基本过程,“电商平台商家后台”计取1个EQ,“第三方物流管理系统”计取1个EQ。


场景3:特殊情形——模块差异不影响基本过程判定

实例:教育系统“课程报名”功能

1、模块分布:“选课中心模块”“课程管理模块”均有“课程报名”入口(用于帮学生代报名)。

2、判定过程:

图片

3、结论:虽模块使用者不同,但事务功能的DET、FTR、处理逻辑完全一致,仅“使用角色”不同,不影响基本过程判定。因此属于同一基本过程,仅计取1个EI。


三、常见误区


误区1:仅因“模块名称不同”重复计取模块归属不影响基本过程判定,如“购物车登录”与“个人中心登录”虽模块不同,但核心属性一致,需合并计取。

误区2:忽略“响应消息与触发动作”的DET规则无论模块中包含多少条响应消息(如“登录成功”“密码错误”“账号锁定”),均仅计1个DET;无论多少种触发方式(按钮、快捷键、扫码),也仅计1个DET,不可重复计数。

误区3:混淆“数据功能与事务功能”若多模块共享同一数据功能(如“用户信息ILF”),但事务功能的DET、FTR或处理逻辑不同,仍需分别计取事务功能的功能点,不可因数据功能一致而合并。


四、总结


系统中多模块相同事务功能的功能点计取,核心是“判定是否为同一基本过程”,需通过DET、FTR、处理逻辑三个维度验证:三者完全一致则合并计取1个事务功能,任一维度不同则分别计取。实践中需结合业务场景,避免因模块差异、表面功能相似而误判,确保功能点度量的准确性与客观性,为软件项目的工期、成本估算提供可靠依据。


微信联系
添加微信咨询
TOP
软件造价喵
立即登录
AI询价喵
立即登录