首页 / 培训赋能中心 / 预算标准解读 / 【数据费用】《数据资源建设费用测算标准》(T/SCSDSJFZYJH 027-2025)-标准解读
【数据费用】《数据资源建设费用测算标准》(T/SCSDSJFZYJH 027-2025)-标准解读
更新时间:2025-08-07 09:37:14

《数据资源建设费用测算标准》(T/SCSDSJFZYJH 027-2025)由成都东契奇科技有限公司提出并主编,四川省大数据发展研究会归口并组织实施,于2025年7月22日发布、2025年9月1日实施,本标准明确了数据资源建设项目的费用构成及测算方法,实现投资编制与审核的规范化、科学化,为项目投资编制和审核提供指导。适用于各类组织开展数据资源建设项目(包括新建、优化、运维等)的费用测算,覆盖数据全生命周期管理相关的规划、实施、运维等环节。以下从核心内容、基本测算方法及应用价值等多方面进行解读:

一、核心内容

(一)项目类型划分

根据数据资源全生命周期管理需求,项目分为三类,明确不同类型的建设目标与费用侧重点:

01新建类

以构建规范化、可复用的数据资源体系为核心,包括架构设计、标准制定、平台搭建及初始资源整合,形成基础资源底座与治理能力;费用主要涉及“数据资源建设费”和“数据资源建设其他费”。

02优化类

针对现有数据资源的质量缺陷、安全风险或应用瓶颈,实施局部迭代与升级(如规则重构、技术增强),提升治理成熟度;费用同样以“建设费”和“其他费”为主。

03运维类

聚焦数据资源的高效利用与可持续性,通过标准化维护、安全管控及运营服务保障稳定性与合规性;费用核心为“数据资源运维费”。

(二)费用科目划分

本次峰会主要围绕“加强区域商务合作,促进经济发展”这一主题展开,将涵盖多个领域,包括电子商务、科技创新、金融服务、医疗卫生、教育文化等。


01、数据资源建设费(12个子科目)

聚焦数据资源体系构建的直接成本,涵盖基础架构、治理、技术实施及资源购置四大类:


图片

图片

1)基础架构类

数据架构和模型建设费:用于业务域梳理、数据实体识别、数据模型设计(如概念/逻辑/物理模型),交付成果主要包括业务流程分解图、数据实体清单及属性定义表、数据模型文档(如CDM/LDM/PDM文档)等;

元数据和数据目录建设费:用于元数据识别与分类、元模型构建与整合、数据目录编制(如基础信息目录、共享目录),交付成果包括元数据管理工具、数据目录成果、数据资源检索门户等。

2)治理类

数据标准建设费:用于数据标准设计(如业务术语、主数据标准)、发布、实施及维护,交付成果包括标准规范文档、符合性检查工具等;

主数据建设费:用于主数据识别、清洗、集成及质量监控,交付成果包括主数据管理平台、数据集成实施方案等;

数据质量建设费:用于数据质量需求定义、检查、分析及提升,交付成果包括质量规则库、监控平台等;

数据安全建设费:用于数据分类分级、风险评估、安全防护(如加密、脱敏)及合规审计,交付成果包括安全防护工具、风险评估报告等。

3)技术实施类

数据迁移服务费:用于迁移规划、数据清洗转换、验证及切换,交付成果包括迁移方案、一致性验证报告等;

数据开发集成费:用于多源数据收集、标准化处理、清洗转换及入库,交付成果包括ETL配置手册、数据处理工具等;

数据应用开发费:用于数据分析、可视化开发、智能模型构建,参考T/SCSIA 0015-2023中“定制软件开发费”测算。

4)资源购置类

数据资源购置费:购买文献、地图、AI训练数据等合规数据的费用,参考T/SCSIA 0015-2023相关标准;

数据服务购置费:购买数据查询(如征信查询)、数据产品(如人脸识别服务)等服务的费用;

数据管理工具购置费:采购或开发数据治理工具(如元数据管理工具、数据安全工具)的费用,分“开发费”(参考定制软件开发费)和“成品工具费”(参考成品软件购置费)。


02、数据资源建设其他费(9个子科目)

为保障数据质量、合规性、权属及价值量化的辅助费用:

质量评估类:数据质量评估费(评测规范性、完整性并出具报告)、数据资产评估费(量化经济价值与市场潜力);

合规确权类:法律与合规服务费(合规审查、隐私保护)、登记与确权服务费(区块链存证、权属验证);

规划咨询类:数据盘点及规划服务费(梳理数据资源、设计价值实现路径);

内控优化类:数据内控体系建设及优化费(梳理流程风险点、设计内控框架);

交易支撑类:会计与审计服务费(数据资产入表核算)、交易与流通服务费(交易撮合、协议开发);

辅助服务类:其他服务费(如项目管理、第三方测评、等保、密评),参考T/SCSIA 0015-2023相关标准。


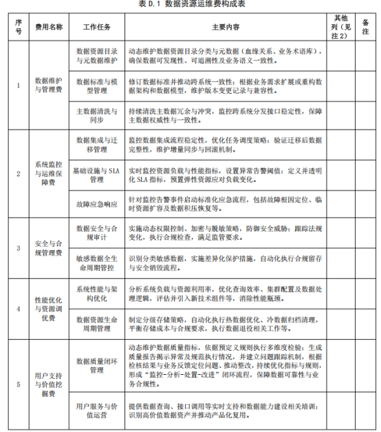
03、数据资源运维费(7个子科目)

保障数据资源持续稳定运行的常态化费用:

运维保障类:数据维护与管理费(维护数据目录、标准、模型)、系统监控与运维保障费(监控资源负载、应急响应);

安全管理类:安全与合规管理费(动态权限控制、敏感数据管控);

优化迭代类:性能优化与资源调优费(系统负载分析、存储策略优化);

支持服务类:用户支持与价值挖掘费(数据质量闭环管理、用户培训)、知识管理与协作费(维护故障案例库、跨部门协作);

其他类:应对突发需求的临时性支出(如应急数据修复)。


二、基本测算方法

针对建设费和运维费中以人力资源投入为主的科目,提供三种可单独或组合使用的测算方法:

01三维框架分解法

基于“活动-成本-效益”三维框架,拆解活动单元、核定工作量与人员单价,汇总总费用。


图片

公式中:C为总费用,Hi为细分活动工作量(人月),Pi为对应人员单价。

测算步骤:活动分解(拆分为最小可计量单元)→工作量测算→成本分类→产出量化→费率核定→费用归集。

02数据集规模系数法

基于数据集分类分级,结合质量缺陷率与规模复杂度调整工作量,测算总费用。


图片

公式中:C为总费用,Dj为数据集数量,Wj为单位工作量,K1为质量修正系数,K2为规模修正系数,Pj为人员单价。

测算步骤:数据集分类分级→工作量测算(按质量系数调整)→复杂度修正(按规模系数)→费用归集。


03成果复杂度基准法

基于成果类型与复杂度等级,关联基准人月消耗与技术难度系数测算费用。


图片

公式中:C为总费用,Nj为成果数量,Bj为基准人月数,Sj为技术难度系数,Pj为人员单价。

测算步骤:成果分解→复杂度评估→技术难度调整→基准核定→费率核定→费用归集。


三、人月单价

本标准在附录中明确了数据资源建设费用涉及的各专业人员人月费用单价,单价区间在1.2-2.0万元/人月,如数据架构工程师2.0万元/人月、数据安全工程师1.8万元/人月,数据分析工程师1.5万元/人月,数据运维工程师1.2万元/人月,为人员成本测算提供基准。

图片


四、附录

标准包含6个资料性附录,提供直接可复用的工具与模板:

附录A:数据资源建设项目费用构成表,明确总费用 = 建设费 + 其他费 + 运维费,可根据项目进行裁剪;

附录B/C/D:分别细化数据资源建设费、数据资源建设其他费、数据资源运维费的子科目工作任务与主要内容(如建设费包含数据架构设计、主数据清洗等具体任务);

附录E:数据管理工具费构成表,列举14类工具(如元数据管理工具、数据安全工具)的主要功能与测算参考;

附录F:为专业人员分类及单价参考。

图片

图片

图片

图片

图片

图片

图片


五、总结

该标准通过明确费用构成、统一测算方法、提供实操工具,解决了数据资源建设项目 “成本难量化、测算不规范” 的问题,为组织控制投资风险、提升资源配置效率提供了依据,同时为数据资产化进程中的成本管控奠定了基础。该标准为四川省乃至全国数据资源建设项目的费用管理提供了重要参考,助力数据资产化进程中的成本可控与价值化。

微信联系
添加微信咨询
TOP
软件造价喵
立即登录
AI询价喵
立即登录