更新时间:2025-08-18 09:15:07
《政务信息系统运行维护费用定额测算方法》(T/CCUA 048-2025)由中国计算机用户协会提出并归口,联合财政部信息网络中心、国家信息中心等多部门共同起草,于2025年3月17日发布,2025年4月17日正式实施。该标准旨在确立政务信息系统运行维护服务构成,规范费用定额测算方法及过程,为中央和国家机关(中央预算单位)政务信息系统运行维护预算测算提供统一依据,地方同类型单位可参照执行。
此前,我们已围绕运维费用相关内容撰写文章,并对多项运维费用标准进行了解读,详见:
;
;
;
;
;
。
以下从多个维度对本标准进行详细解读:
一、运行维护服务构成
标准将政务信息系统运行维护服务划分为四大类,覆盖信息系统全链条运维需求:
基础环境运行维护服务:针对保障系统运行的基础环境,包括供配电、发电机、精密空调、消防、安防、综合布线等设施的例行检查、状态监控、故障处理等,涵盖机房电力、燃动设备运行等关键支持。
基础硬件运行维护服务:面向网络设备(交换机、路由器等)、主机设备(服务器、小型机等)、存储设备、桌面及外围设备等硬件,提供状态监控、故障处理、性能优化、升级等服务。
软件运行维护服务:分为基础软件和应用软件两类。基础软件运维包括操作系统、数据库、中间件等的安装、更新、性能调优;应用软件运维涵盖业务系统的功能完善、故障排除、需求管理、系统迁移等。
安全运行维护服务:包含基础安全软硬件运维(防火墙、入侵防御、安全审计等设备/软件的操作管理)和安全技术服务运维(安全巡检、风险评估、应急响应、安全测评等),全面保障系统安全。
二、测算方法
(一)基础环境运行维护定额测算
核心公式:
参数定义:
F:基础环境运行维护定额费用;
Ii:某类基础设施建设投入费用,单位为元;
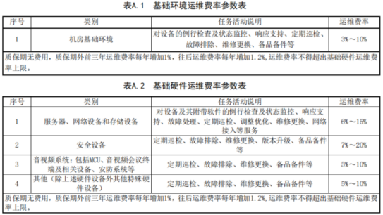
Ri:针对某类基础设施的运维费用相对建设投入费用占比,应从附录A表A.1中选取(3%~10%);
Ai:运维服务级别调整因子,根据SLA服务级别变化确定;
C:机房值班人员费用,按公式C=U×T×N计算(U为运维服务人员平均单位人月费用,T为运维服务周期总月数,N为提供运维服务的人员数量)。
额外费用:
租赁费用:按以上公式计算(Qi为某类租赁对象数量,Pi为某类租赁对象的租赁单价)
燃动运行费用:按以上公式计算(Pi为第i类燃动设备实际运行功率,ti为第i类燃动设备实际使用时长,Ui为第i类燃动设备运行所需的燃料单价)。
调整因子:运维服务级别调整因子(Ai)基于服务时间、响应时间、到场时间、恢复运行时间和支持方式确定,具体参数从附录B中选取。
测算举例:某机房基础设施建设投入中,供配电系统投入500万元,空调系统投入300万元;Ri分别取6%、8%;服务级别调整因子(Ai)均为2.20(7×24h服务+10min响应);机房值班人员费用C=1.2万×12月×3人=43.2万元;租赁费用10万元;燃动运行费用150万元。则基础环境运行维护费用为:(500×6%×2.20+300×8%×2.20)+43.2+10+150=318.8万元。
(二)基础硬件运行维护定额测算
核心公式:
参数定义:
F:基础硬件运行维护定额费用;
Pi:针对某一类硬件设备的合同采购单价的总和,单位为元;
Ri:针对某一类硬件设备的运维费用相对采购费用占比,应从附录A表A.2中选取(服务器、网络设备和存储设备6%~15%,安全设备7%~20%,音视频系统5%~10%等);
Ai:运维服务级别调整因子,根据SLA服务级别变化确定。
调整因子:运维服务级别调整因子(Ai)与基础环境运维一致。
测算举例:某单位服务器采购总费用800万元,网络设备采购总费用500万元;Ri分别取8%、7%;均已过质保期2年,当前费率分别为10%(8%+1%×2)、9%(7%+1%×2);服务级别调整因子(Ai)均为1.30(故障恢复≤4h)。则基础硬件运行维护费用为:800×10%×1.30+500×9%×1.30=162.5万元。
(三)软件运行维护定额测算
1. 基础软件运行维护定额测算
核心公式:
参数定义:
F:基础软件运行维护费用;
Pi:针对某一类软件的合同采购单价的总和,单位为元;
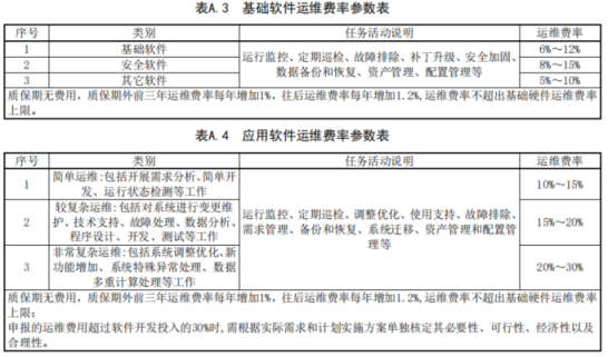
Ri:针对某一类软件的运维费用相对采购费用占比,应从附录A表A.3中选取(基础软件6%~12%,安全软件8%~15%,其它软件5%~10%);
Ai:运维服务级别调整因子,根据SLA服务级别变化确定。
调整因子:运维服务级别调整因子(Ai)与基础环境运维一致。
2. 应用软件运行维护定额测算
核心公式:

参数定义:
E:应用软件运行维护定额费用;
Ci:针对某一类软件的合同采购单价的总和,单位为元;
Ri:针对某一类软件的运维费用相对采购费用占比,应从附录A表A.4中选取(简单运维10%~15%,较复杂运维15%~20%,非常复杂运维20%~30%);
Ai:运维服务级别调整因子,根据SLA服务级别变化确定。
调整因子:包括两类,一是运维服务级别调整因子,基于服务时间、响应时间等参数从附录B中选取;二是团队运维经验调整因子,根据团队是否有本行业类似运维经验等从附录B中选取(如无同类经验时调整因子可能高于基线)。
测算举例:某业务系统开发费用500万元,属于较复杂运维,Ri取18%;已过质保期3年,当前费率为21%(18%+1%×3);服务级别调整因子1.20(响应时间≤30min),团队无同类经验调整因子1.20。则应用软件运行维护费用为:500×21%×1.20×1.20=151.2万元。
(四)安全运行维护定额测算
1. 基础安全软硬件运行维护定额测算
核心公式:
参数定义:
B:基础安全软硬件运行维护定额费用;
Pi:针对某一类基础安全软硬件的合同采购单价的总和,单位为元;
Ri:针对某一类基础安全软硬件的运维费用相对采购费用占比,应从附录A表A.3中选取;
Ai:针对某类基础安全软硬件运维服务级别调整因子,根据SLA服务级别变化确定。
调整因子:包括两类,一是安全等级调整因子,参照GB/T22240—2020和GB/T30283-2022划分级别,从附录B表B.6中选取;二是运维服务级别调整因子,基于服务时间、响应时间等参数从附录B中选取。
2. 安全技术服务运行维护定额测算
核心公式:
参数定义:
S:安全技术服务运行维护定额费用;
Gi:某一类安全技术服务对象的数量(有数据安全的需遵守数据安全技术规范);
Wi:在一定周期内,针对某一类安全技术服务对象进行维护所需的直接人日数;
Ui:在某行政区域范围内,进行单个某类安全技术服务的平均单位人日费用;
Ai:某类安全技术服务运维服务级别调整因子,根据SLA服务级别变化确定。
单位工作量:在一定周期内,针对某一类安全技术服务对象进行维护所需的直接人日数,按照GB/T30283-2022分为七大类,包括信息安全咨询服务、信息安全设计与开发服务、信息安全集成服务、信息安全运营服务、信息的安全处理和存储服务、信息安全评测与认证服务及其他信息安全服务。
调整因子:同基础安全软硬件运行维护定额测算
数据安全技术规范:包括数据分类与分级、数据访问控制、数据加密存储与传输、数据备份与恢复、数据安全审计。
三、附录
附录A为运维费率参数表,表A.1~表A.4(运维费率参数表)为测算运维费用提供关键参数,是用于测算运维费用的重要依据,以确保运维费用测算的准确性。
附录B为费用调整因子常见参数表,表B.1~表B.6根据信息技术基础设施库(ITIL)服务管理框架中,服务级别协议(SLA)的相关规定及中央和国家机关历年运维方式梳理所得。