首页 / 培训赋能中心 / 预算标准解读 / 《数据治理 第7部分:数据治理成本度量规范》(T/GDIIA 006.07-2023)标准解读
《数据治理 第7部分:数据治理成本度量规范》(T/GDIIA 006.07-2023)标准解读
更新时间:2025-10-10 15:27:01

在数字化转型加速推进的背景下,数据治理已成为组织提升数据价值、保障数据安全的核心工作,但“成本如何度量”一直是行业实践中的痛点——缺乏统一规范导致预算编制混乱、报价标准不一、成本分析无据可依。为此,广东省信息协会牵头制定了团体标准《数据治理 第7部分:数据治理成本度量规范》(T/GDIIA 006.07-2023,以下简称“本标准”),作为T/GDIIA 006《数据治理》系列标准的关键组成部分,与通用要求、技术服务、安全治理等其他7个部分协同,构建了完整的数据治理标准体系。此前我们已经解读了数据资源建设费用相关标准(详见:【数据费用】《数据资源建设费用测算标准》(T/SCSDSJFZYJH 027-2025)-标准解读)。以下从多个维度对本标准进行详细解读:


一、数据治理成本度量基本流程


本标准以数据治理“规划-实施-监控与改进”全生命周期为主线,从“人员、资源、技术”三大投入维度,明确了5步核心流程,确保成本度量的系统性和完整性:


(一)确定数据治理目标与范围

成本度量的前提是明确治理边界——需先界定数据治理的具体目标(如提升数据质量、保障数据安全、规范主数据管理等)和覆盖范围(如涉及的业务系统、数据领域、组织部门等),避免成本核算“泛化”或“遗漏”。


(二)核算人力资源成本

按“人员类别、级别、数量、工作天数”四要素计算:人员类别涵盖数据架构师、数据质量工程师、数据安全工程师等9类核心角色;级别分为1-3级;成本=人员对应级别单价×工作天数。同时,需包含非直接服务成本(如项目管理费、风险管理费、质量管理费)。

图片


 (三)核算资源成本

覆盖软件、硬件、网络等全类型资源,按“自研/外购/租用”不同模式分别估算:

1、自研资源:按研发投入工作量(结合人员成本逻辑)核算;

2、外购/租用资源:按市场实际采购价或租赁价核算,包括资源的生产、购买、更新、维护、培训等全周期费用。


(四)评估技术成本

聚焦数据治理中的技术投入,包括技术可行性分析、新技术研发等,按实际投入工作量估算。


(五)成本汇总与复核

将上述人员、资源、技术成本分类汇总,形成《数据治理成本估算表》。


二、数据治理成本度量方法与构成

数据治理总成本公式为:

DGC=PC+EC+SC(DGC为总成本,PC为规划成本,EC为实施成本,SC为监控与改进成本)。

三类成本均需按“人员成本(HC)+资源成本(RC)+技术成本(TC)”核算,并乘以调整系数(a),核心差异体现在具体构成与影响因素上。


(一)数据治理规划成本度量

规划成本是数据治理启动阶段的核心投入,聚焦“战略与制度设计、管理体系规划”,共7项核心构成,每项均需结合组织规模、数据规模等影响因素估算。

1、成本构成

图片

2、成本估算方法

公式:PC=(ΣHC+ΣRC+ΣTC)×a

ΣHC:各项规划工作的人员成本总和(如战略规划需数据咨询工程师2级参与10天,成本=2000元/天×10天);

ΣRC:各项规划工作的资源成本总和(如架构设计需采购建模工具,按工具市场价核算);

ΣTC:各项规划工作的技术成本总和(如安全设计中的风险评估技术投入);

a:调整系数(a=a1×a2×a3,a1为组织规模系数,a2为数据量级别系数,a3为地域系数,取值参考下表)。

图片

估算结果需填入《数据治理规划服务成本估算表》,明确每类规划工作的人员、资源、技术成本明细。

图片


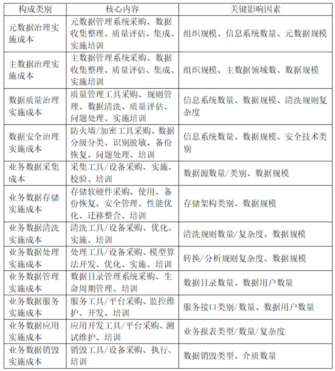
(二)数据治理实施成本度量

实施成本是数据治理落地阶段的核心投入,聚焦“数据全生命周期操作”,共12项核心构成,覆盖从数据采集到销毁的全流程。

1、成本构成

图片

2、成本估算方法

公式:EC=(ΣHC+ΣRC+ΣTC)×a

计算逻辑与规划成本一致,核心差异在于:实施阶段的人员成本需匹配“实施类角色”(如数据开发工程师、数据运维工程师),资源成本更侧重“工具/设备采购与使用”(如数据清洗工具、存储硬件),技术成本聚焦“实施技术研发”(如数据集成算法、清洗模型)

图片

图片


(三)数据治理监控与改进成本度量

监控与改进成本是数据治理持续优化阶段的投入,聚焦“过程监控、合规评估、效果优化”,共4项核心构成。

1、成本构成

图片

2.成本估算方法

公式:SC=(ΣHC+ΣRC+ΣTC)×a

计算逻辑与前两类成本一致,需重点关注“监控类角色”(如数据运营工程师)、“监控工具成本”(如质量监控平台、安全审计工具)及“改进技术投入”(如合规评估算法、效果优化模型)。估算结果需填入《数据治理监控与改进服务成本估算表》,确保持续优化阶段的成本可追溯。

图片

图片


三、总结


T/GDIIA 006.07-2023《数据治理 第7部分:数据治理成本度量规范》的核心价值在于构建了“全流程、全维度、可量化”的数据治理成本度量体系:从“目标范围确定-成本分项核算-汇总复核”的基本流程,到“规划-实施-监控与改进”的成本构成拆分,再到“基础成本×调整系数”的统一估算方法,均提供了明确、可落地的操作指南。本标准不仅解决了数据治理成本“算不清、管不住”的行业痛点,还通过衔接GB/T 34960.1-2017、GB/T 34960.5-2018等国家标准,确保了度量逻辑的权威性与通用性。


微信联系
添加微信咨询
TOP
软件造价喵
立即登录
AI询价喵
立即登录