在国家数字化转型战略、新基建政策的持续赋能的顶层设计指引下,数字化已成为政企高质量发展的核心引擎。在数字化转型推动下,我国政企信息系统形成“全覆盖、高集成、长周期”格局,运维服务已从“辅助保障”变为“核心支出项”。当前国内运维市场规模超千亿,运行3年以上系统年运维支出通常可达建设费用的50%-80%,5年以上系统累计运维支出普遍已超建设成本,10年以上大型系统累计运维支出甚至能达到建设费用的数倍。而信息系统运维价格差异由项目特性、标准规范、服务特性三大核心维度决定。
一、信息系统运维项目特性:价格的“行业特点”
和所有产品或服务一样,信息系统运维的价格首先遵循市场经济的基本规律,受供需关系、成本构成、竞争格局等通用因素主导,这些是价格形成的“底层逻辑”。而信息系统运维因其建设方式、使用场景及行业属性的特殊性,还衍生出独有的“行业特点”,直接影响价格形成与服务商选择空间。
1.原生服务商的先天优势:建设与运维的“强绑定效应”
信息系统的建设往往是为解决组织特定需求而定制开发,其系统架构、代码逻辑、数据接口、底层协议等核心要素,仅开发商能全面掌握。同时,信息系统的运维不仅涉及技术服务,还与硬件设备、软件授权、数据存储等资产深度绑定,更换服务商可能面临系统不兼容、数据迁移有风险、服务中断等问题,导致采购人额外支出迁移成本,进而被现有服务商“捆绑”,价格谈判空间受限。
这种“建设方即最优运维方”的绑定关系,使得运维服务招标时,原生开发商具备显著的成本优势和技术壁垒——无需额外投入大量时间精力逆向拆解系统、适配接口,可直接精准定位问题、快速响应需求,而第三方服务商则需付出更高的学习成本和试错成本,难以在价格上形成有效竞争。
2.业务属性的排他性:服务商选择的“窄通道”
许多信息系统承载的是关键业务、涉密数据或特殊场景需求,对服务商的资质、技术能力、安全保障水平有严格的排他性要求,直接压缩了采购人的选择空间,形成“少数服务商垄断供给”的格局,进而影响价格。
以公安天网建设为例,其核心诉求是实现全域视频监控的稳定传输、实时存储、精准识别及安全管控,这对运维服务提出了三重硬性要求:一是稳定的网络传输能力;二是可靠的安全防护体系;三是专业的技术支持团队。满足上述要求的服务商,几乎仅限于四大网络运营商(电信、移动、联通、广电)及少数具备公安行业资质的头部科技企业,这种“需求刚性+供给稀缺”的格局,使得服务商在定价中拥有更强的话语权,价格难以通过充分竞争形成市场化下调。
二、标准规范约束:价格形成的“刚性框架”
信息系统运维服务并非“随意定价”,在市场经济的前提下,国家、地方、行业及团体制定的各类标准通过明确运维服务的范围、质量、流程及成本度量规则,为运维服务定价建立了统一的“度量衡”,为信息系统提供了可靠的运维服务的价格测算依据。
1.国家与行业标准:统一服务“度量衡”
两项核心国家标准构成了运维服务定价的基础框架:
一是《信息技术服务运维服务能力成熟度模型》(GB/T30646),该标准将运维服务能力划分为5个等级,等级越高,对服务商的人员资质、技术水平、管理体系要求越严格,对应的服务成本和价格也越高,从服务能力维度为定价提供了分级依据。
二是《信息技术服务运行维护第7部分:成本度量规范》(GB/T28827.7-2022),作为运维成本核算的核心依据,该标准首次系统性明确了运维成本的构成、度量模型及全流程测算规则,实现了成本核算的标准化和规范化。
2.政策文件与标准规范:适配区域与场景需求
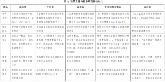
政策文件和标准规范则结合区域特点和特定场景,对运维价格进行细化约束,不同地区的标准在测算逻辑、适用范围和核心参数上呈现明显差异,形成了适配本地需求的定价体系,核心信息整合如下表
从各地标准规范的实践来看,各标准对软件运维普遍青睐功能点方法测算运维工作量然后计算运维服务价格,这种方式通过量化软件功能规模,能精准匹配运维投入与服务价值,避免定价模糊性。而功能点计数过程中常面临规则繁琐、人工核算效率低的问题,此时快速测算功能点可以使用AI智能工具软件造价喵,其内置标准化的功能点计数规则和各地标准规范匹配功能,能高效完成量化核算,既契合各类标准的测算逻辑,又能为供需双方节省定价沟通成本,让软件运维定价更精准、更高效。
三、运维服务特性:价格差异的“核心密码”
除了通用规律和标准约束,信息系统运维服务的自身特性是导致价格差异的“核心密码”。不同系统的复杂度、安全性要求、服务等级等特性,会使运维价格产生数倍甚至数十倍的差距。
1.系统复杂度:价格的“量级开关”
系统复杂度是影响运维价格的关键特性因素,主要体现在设备规模、跨系统集成度和定制化程度三个维度。单机轻量系统只需一人兼职、脚本就能完成备份与补丁,成本自然不高;当设备规模演变为数百节点的分布式集群,则需配备专业网络、存储、中间件、数据库等多栈团队,还要投入自动化平台、压测环境和云资源,人力、工具、基础设施三线同时膨胀。
2.服务等级要求:价格的“精度调节器”
服务等级协议(SLA)是运维服务的“质量契约”,也是定价的重要依据,其中可用性、响应时间和故障恢复时间是核心指标。可用性要求越高,价格越高——承诺99.9%可用性的运维服务,需配备常规的监控和运维团队;而有更高可用性要求的核心系统则需配备7×24小时驻场运维团队和应急响应中心,价格将比常规运维高出数倍。
3.数据安全与合规要求:价格的“安全溢价”
在数据安全法、个人信息保护法等法规的约束下,数据安全与合规要求成为运维服务的“必选项”,也催生了“安全溢价”。涉及敏感数据的系统,运维需额外开展数据加密、漏洞扫描、安全审计、合规检查等工作,配备专业的安全运维工程师,这些都会增加服务成本。这一点在四川的标准中也得到体现,其新增的数据安全评估费测算和涉密运维内容,正是对“安全溢价”的标准化考量。
信息系统运维的价格并非“拍脑袋决定”,而是市场经济规律、标准规范约束和服务特性共同作用的结果。通用因素决定了价格的“基本盘”,各个地方和团体标准及预算规范则划定了价格的“边界线”,而系统复杂度、服务等级、安全要求等特性则决定了价格的“差异化”。了解这些影响因素,尤其是各地标准的测算逻辑和参数差异,就能在采购时精准评估价格合理性,避免“高价买低效”或“低价踩坑”。
在国家数字化转型战略、新基建政策的持续赋能的顶层设计指引下,数字化已成为政企高质量发展的核心引擎。在数字化转型推动下,我国政企信息系统形成“全覆盖、高集成、长周期”格局,运维服务已从“辅助保障”变为“核心支出项”。当前国内运维市场规模超千亿,运行3年以上系统年运维支出通常可达建设费用的50%-80%,5年以上系统累计运维支出普遍已超建设成本,10年以上大型系统累计运维支出甚至能达到建设费用的数倍。而信息系统运维价格差异由项目特性、标准规范、服务特性三大核心维度决定。
一、信息系统运维项目特性:价格的“行业特点”
和所有产品或服务一样,信息系统运维的价格首先遵循市场经济的基本规律,受供需关系、成本构成、竞争格局等通用因素主导,这些是价格形成的“底层逻辑”。而信息系统运维因其建设方式、使用场景及行业属性的特殊性,还衍生出独有的“行业特点”,直接影响价格形成与服务商选择空间。
1.原生服务商的先天优势:建设与运维的“强绑定效应”
信息系统的建设往往是为解决组织特定需求而定制开发,其系统架构、代码逻辑、数据接口、底层协议等核心要素,仅开发商能全面掌握。同时,信息系统的运维不仅涉及技术服务,还与硬件设备、软件授权、数据存储等资产深度绑定,更换服务商可能面临系统不兼容、数据迁移有风险、服务中断等问题,导致采购人额外支出迁移成本,进而被现有服务商“捆绑”,价格谈判空间受限。
这种“建设方即最优运维方”的绑定关系,使得运维服务招标时,原生开发商具备显著的成本优势和技术壁垒——无需额外投入大量时间精力逆向拆解系统、适配接口,可直接精准定位问题、快速响应需求,而第三方服务商则需付出更高的学习成本和试错成本,难以在价格上形成有效竞争。
2.业务属性的排他性:服务商选择的“窄通道”
许多信息系统承载的是关键业务、涉密数据或特殊场景需求,对服务商的资质、技术能力、安全保障水平有严格的排他性要求,直接压缩了采购人的选择空间,形成“少数服务商垄断供给”的格局,进而影响价格。
以公安天网建设为例,其核心诉求是实现全域视频监控的稳定传输、实时存储、精准识别及安全管控,这对运维服务提出了三重硬性要求:一是稳定的网络传输能力;二是可靠的安全防护体系;三是专业的技术支持团队。满足上述要求的服务商,几乎仅限于四大网络运营商(电信、移动、联通、广电)及少数具备公安行业资质的头部科技企业,这种“需求刚性+供给稀缺”的格局,使得服务商在定价中拥有更强的话语权,价格难以通过充分竞争形成市场化下调。
二、标准规范约束:价格形成的“刚性框架”
信息系统运维服务并非“随意定价”,在市场经济的前提下,国家、地方、行业及团体制定的各类标准通过明确运维服务的范围、质量、流程及成本度量规则,为运维服务定价建立了统一的“度量衡”,为信息系统提供了可靠的运维服务的价格测算依据。
1.国家与行业标准:统一服务“度量衡”
两项核心国家标准构成了运维服务定价的基础框架:
一是《信息技术服务运维服务能力成熟度模型》(GB/T30646),该标准将运维服务能力划分为5个等级,等级越高,对服务商的人员资质、技术水平、管理体系要求越严格,对应的服务成本和价格也越高,从服务能力维度为定价提供了分级依据。
二是《信息技术服务运行维护第7部分:成本度量规范》(GB/T28827.7-2022),作为运维成本核算的核心依据,该标准首次系统性明确了运维成本的构成、度量模型及全流程测算规则,实现了成本核算的标准化和规范化。
2.政策文件与标准规范:适配区域与场景需求
政策文件和标准规范则结合区域特点和特定场景,对运维价格进行细化约束,不同地区的标准在测算逻辑、适用范围和核心参数上呈现明显差异,形成了适配本地需求的定价体系,核心信息整合如下表

从各地标准规范的实践来看,各标准对软件运维普遍青睐功能点方法测算运维工作量然后计算运维服务价格,这种方式通过量化软件功能规模,能精准匹配运维投入与服务价值,避免定价模糊性。而功能点计数过程中常面临规则繁琐、人工核算效率低的问题,此时快速测算功能点可以使用AI智能工具软件造价喵,其内置标准化的功能点计数规则和各地标准规范匹配功能,能高效完成量化核算,既契合各类标准的测算逻辑,又能为供需双方节省定价沟通成本,让软件运维定价更精准、更高效。
三、运维服务特性:价格差异的“核心密码”
除了通用规律和标准约束,信息系统运维服务的自身特性是导致价格差异的“核心密码”。不同系统的复杂度、安全性要求、服务等级等特性,会使运维价格产生数倍甚至数十倍的差距。
1.系统复杂度:价格的“量级开关”
系统复杂度是影响运维价格的关键特性因素,主要体现在设备规模、跨系统集成度和定制化程度三个维度。单机轻量系统只需一人兼职、脚本就能完成备份与补丁,成本自然不高;当设备规模演变为数百节点的分布式集群,则需配备专业网络、存储、中间件、数据库等多栈团队,还要投入自动化平台、压测环境和云资源,人力、工具、基础设施三线同时膨胀。
2.服务等级要求:价格的“精度调节器”
服务等级协议(SLA)是运维服务的“质量契约”,也是定价的重要依据,其中可用性、响应时间和故障恢复时间是核心指标。可用性要求越高,价格越高——承诺99.9%可用性的运维服务,需配备常规的监控和运维团队;而有更高可用性要求的核心系统则需配备7×24小时驻场运维团队和应急响应中心,价格将比常规运维高出数倍。
3.数据安全与合规要求:价格的“安全溢价”
在数据安全法、个人信息保护法等法规的约束下,数据安全与合规要求成为运维服务的“必选项”,也催生了“安全溢价”。涉及敏感数据的系统,运维需额外开展数据加密、漏洞扫描、安全审计、合规检查等工作,配备专业的安全运维工程师,这些都会增加服务成本。这一点在四川的标准中也得到体现,其新增的数据安全评估费测算和涉密运维内容,正是对“安全溢价”的标准化考量。
信息系统运维的价格并非“拍脑袋决定”,而是市场经济规律、标准规范约束和服务特性共同作用的结果。通用因素决定了价格的“基本盘”,各个地方和团体标准及预算规范则划定了价格的“边界线”,而系统复杂度、服务等级、安全要求等特性则决定了价格的“差异化”。了解这些影响因素,尤其是各地标准的测算逻辑和参数差异,就能在采购时精准评估价格合理性,避免“高价买低效”或“低价踩坑”。