首页 / 培训赋能中心 / 技术知识分享 / 各省市信息化项目管理办法中的信息化项目设计是如何规定的?
各省市信息化项目管理办法中的信息化项目设计是如何规定的?
更新时间:2025-12-15 09:44:04

在数字化转型全面深化的背景下,信息化项目已成为各地提升政务服务效能、推动产业转型升级的核心抓手。项目设计作为信息化建设的“源头环节”,其规范性直接决定了项目的落地质量与综合效益。国家层面以《国家政务信息化项目建设管理办法》(国办发〔2019〕57号)为纲领,搭建了项目建议书、可行性研究报告、初步设计及概算的三级设计审批框架,而各省市结合本地实际,形成了兼具统一性与差异化的管理细则。


全国各省政务信息化项目管理办法汇总

image.png

此前,我们已经对各省市信息化项目管理办法中项目全生命周期管理的多个核心环节进行剖析,详见:《各省市信息化项目管理办法中的项目审批是如何规定的?》《各省市信息化项目管理办法中的网络安全等级保护如何规定的?》《各省市信息化项目管理办法中的商业密码应用如何规定的?》《各省市信息化项目管理办法中的信息系统监理是如何规定的?》。以下从多个维度对本文进行分析:


一、信息化项目设计的基础规定


信息化项目设计是围绕项目建设目标、技术路径、投资规模等核心要素,形成规范化文档的专业工作,其产出的建议书、可行性研究报告(以下简称“可研”)、初步设计,是项目立项、审批、实施的核心依据:

1、项目建议书:是项目建设单位向主管部门申请立项的初步文件,核心说明项目建设的必要性、初步设想及预期效益,是项目进入后续环节的“敲门砖”。

2、可行性研究报告:是建议书获批后,对项目技术可行性、经济合理性、实施可能性的全面论证文件,需明确建设内容、投资估算、风险防控等细节,为项目决策提供科学依据。

3、初步设计及投资概算:是可研通过后对项目的细化设计,涵盖具体建设方案、技术架构、设备配置、投资明细等,其投资概算是项目资金管控的核心基准。

这三个文件的编制质量,直接决定项目能否通过审批、能否按预期落地,也是设计咨询机构参与信息化项目的核心服务内容。

值得注意的是,在初步设计环节开展投资概算编制时,概算结果的精准性是项目资金管控的核心关键。目前,以软件造价喵为代表的AI软件智能度量平台,正为该环节提供高效智能化支撑。作为国内首个可公开注册的软件造价AI评估工具,其接入多款主流AI大模型,仅需上传需求文档并选定对应标准,就能快速完成功能点计数与软件价格估值,将传统数天的评估工作压缩至小时级,且依托行业标准与海量数据,大幅降低评估偏差率。此外,专门用于硬件询价的询价喵也即将上线,二者协同可实现信息化项目软硬件造价评估的全覆盖,提升信息化项目投资概算的效率与精准度。


二、设计咨询机构视角下的第三方编制要求


在信息化项目设计的编制主体选择上,各省市管理办法呈现出明显的差异化导向:部分地区为规范项目质量强制委托第三方;部分地区以引导为主鼓励引入专业机构;还有地区赋予建设单位自主选择权。这种差异既体现了各地项目管理的严谨度,也为设计咨询机构的业务布局提供了指引。

image.png

(一)第三方编制要求情形

1、强制委托类:部分地区明确项目设计必须由第三方完成。例如青海省规定,项目建议书、可研需由第三方工程咨询机构编制,初步设计及概算需委托第三方工程设计单位;深圳市政府投资类信息化项目,其建议书、可研、初步设计等前期材料,均需委托咨询机构编制。

2、鼓励引入类:部分地区不做强制要求,但引导借助专业机构。如山东省提出“鼓励引入业务咨询、工程造价等服务”,通过专业机构管控项目质量与进度。

3、自主选择类:部分地区赋予建设单位灵活选择权。如四川省允许项目单位自行编制或专业设计机构完成相关文件;龙岩市对总投资低于100万元的项目,允许建设单位自行提交项目建议书。

(二)咨询机构的资质与能力要求

各地对承接业务的咨询机构普遍设置了门槛:

资质等级要求:如青海省要求工程咨询机构具备相应资信等级,工程设计单位持有对应行业资质。

能力匹配要求:深圳、贺州市虽未明确资质名称,但要求机构“具有相应资质”,实质是对技术储备、项目经验的隐性要求。

(三)第三方编制与自主编制的差异及优势

相较于建设单位自主编制,第三方编制的优势显著:

专业性更强:第三方机构具备行业经验,能精准把握技术路径、投资测算的合理性。

合规性更稳:在强制委托类地区,第三方编制是审批必要条件(如青海项目未委托对应机构,无法立项),自主编制需承担合规风险。

风险防控更全:第三方作为独立主体,能客观评估项目风险,避免建设单位“自我视角”导致的盲目立项,同时精准的投资概算可减少实施超支风险。


三、建议书、可研及初步设计的特别规定


各省市在信息化项目设计的建议书、可行性研究报告、初步设计编制环节,并未完全照搬国家三级审批框架,而是结合项目规模、建设场景、地区需求形成了差异化规则,可从编制阶段要求、特殊场景审批简化、核心内容强制条款三个维度展开说明:

image.png

image.png

image.png

image.png

image.png

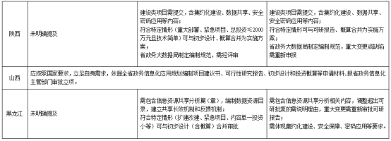
一)不同地区的编制阶段差异化要求

各地对项目设计文件的编制阶段划分存在明显区别,呈现出合并流程、简化文件、按规模分档等不同模式。

1、合并编制是不少地区提升效率的选择,贵州直接以“项目实施方案”替代传统建议书,将可行性研究论证融入其中,也不单独要求编制初步设计;内蒙古则根据项目规模区分,100万元及以上项目采用“建议书+可研二合一”,100万元以下或紧急项目直接整合为“三合一”实施方案,大幅压缩报审环节。

2、部分地区针对特定项目类型简化编制阶段,如山东项目申报时仅需提交具备建议书功能的建设方案和投资预算,仅新建土建、高耗能等特殊项目才需额外编制可研和初步设计。

3、按投资规模分级设定要求的模式也较为常见,海南将100万元作为分界点,100万元以下项目仅需编制建议书,无需推进后续可研和初设;河南则把门槛提升至5000万元,只有该规模以上项目才需审批建议书,1000万元以上项目才需单独完成可研和初步设计的报审。

二)特殊场景下的审批流程简化规则

针对紧急项目、小型项目、技术成熟项目等特殊场景,多地出台了审批流程简化政策,允许合并或跳过部分设计环节,提升项目落地效率。

紧急项目可走“绿色通道”,如吉林对公共卫生、社会安全类突发事件相关项目,允许仅审批初步设计,只需在初设文本中补充项目必要性与可行性论证。

小型或技术成熟项目能简化流程,重庆3000万元以下项目无需单独编制初步设计,可直接以“可研及概(预)算”代行其职能,减少文件编制成本。

三)各阶段文件的核心内容强制要求

为确保项目集约化、安全性与数据共享性,多数地区为设计文件划定了不可缺失的核心内容,未达标项目将无法通过审批。

数据共享与集约化是硬性要求,江苏将“信息资源共享分析篇(章)”及数据资源目录列为可研和初步设计的必备内容;四川、重庆等地在可研和初步设计编制规定中明确需包含集约化建设;青海还额外要求可研中必须明确与省级政务信息共享平台、政务服务平台的对接方案,无对接路径的项目不予立项。

网络安全与密码应用不可缺位,河北规定可研和初步设计必须包含“网络安全保障篇”;重庆则进一步要求相关文件需同步增设密码应用方案与安全保护措施章节,覆盖3000万元以上项目的初步设计及3000万元以下项目的可研(代初设)。

投资变更管控有明确红线,宁夏规定若初步设计投资相较可研变动超10%,需重新报批项目建议书;四川则要求可行性研究报告(代项目建议书)、初步设计(代项目建议书、可行性研究报告)内容若存在重大变更,原则上应当重新开展备案,从源头规避投资超支风险。


四、总结


各省市信息化项目设计管理既统一遵循国家层面“项目建议书-可行性研究报告-初步设计及概算”的三级审批框架,又结合本地实际形成了差异化细则。这些规定既为设计咨询机构划定了业务合规边界,也为信息化项目的规范化落地和集约化建设提供了重要保障。

微信联系
添加微信咨询
TOP
软件造价喵
立即登录
AI询价喵
立即登录