01 各省市价格依据的核心要求与共性导向
梳理山东、湖南、四川、重庆等26个省市的政务信息化预算标准,软硬件购置费的价格依据呈现出鲜明的政策导向和共性要求,同时兼顾区域差异化特征。
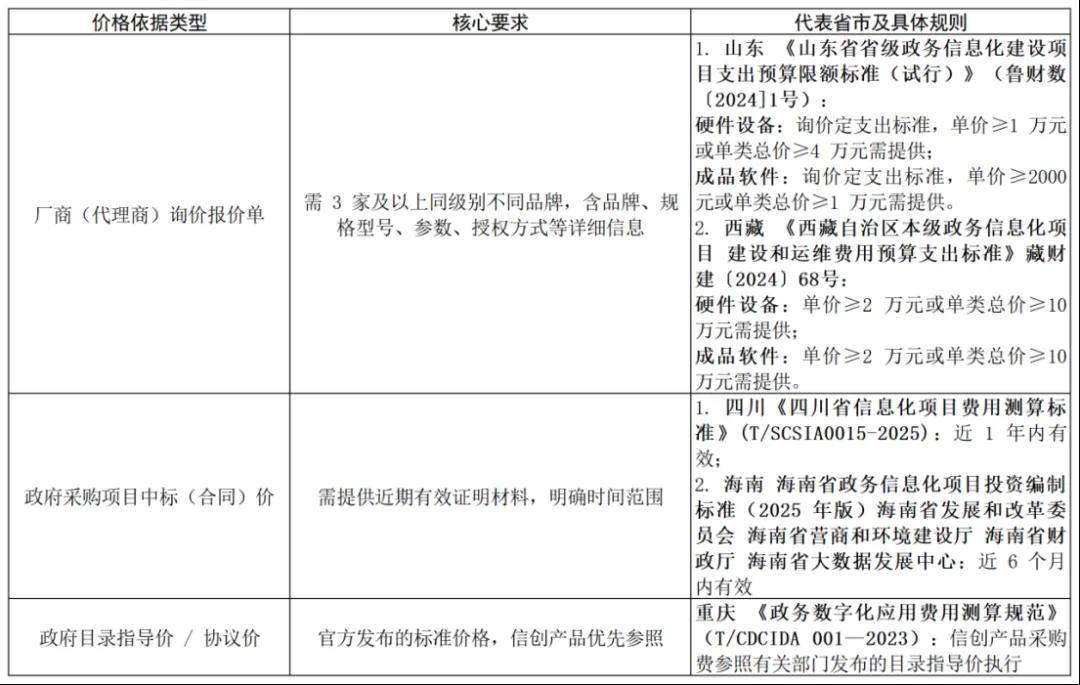
从共性要求来看, 多渠道比价是核心原则 。绝大多数省市明确要求价格依据需涵盖三类核心来源:一是3家及以上同级别不同品牌厂商(代理商)的询价报价单,且需包含品牌、规格型号、参数、授权方式等详细信息,山东要求硬件单价1万元以上、软件单价2000元以上需提供此类报价单,西藏则将门槛提高至硬件单价2万元以上;二是近期政府采购项目的中标(合同)价格,四川、海南等要求提供近1年或6个月内的有效证明材料;三是政府发布的目录指导价或协议价,重庆等对信创产品明确要求参照该类价格执行。

区域差异主要体现在细节规范上:湖南、长沙等地引入调整系数,根据采购数量动态调整价格(如长沙单类设备数量超50台时调整系数≤0.8);徐州、衢州等直接制定具体限价标准,如徐州明确中配台式计算机预算标准为6000元/台;部分省市对询价单的有效期作出规定,如四川要求报价有效期不低于三个月。

这些要求的核心目标是通过多源验证避免价格虚高,确保财政资金使用效益,但传统执行模式仍存在诸多现实瓶颈。
02 传统价格依据模式的现实瓶颈
尽管各地政策对价格依据作出了严格规范,但传统以询价报价单为主的模式仍存在难以规避的弊端,影响价格核定的公正性与准确性。

首先, 询价报价易受人为干预 。部分供应商为获取订单可能存在串通报价、虚高报价等行为,3家厂商的报价单难以完全排除协同操作,导致价格依据失真。同时,中小企业参与度较低,询价范围局限于少数供应商,无法反映全市场价格水平。
其次, 时效性与可比性不足 。询价报价单的有效期通常较短,而信息化设备更新迭代快,短期内价格波动可能较大,过期报价单难以反映当前市场行情。此外,不同供应商的报价单在参数描述、配置清单上存在差异,缺乏统一标准,导致比价难度大。
再次, 合规成本高且效率低下 。建设单位需逐一联系厂商获取报价单,协调沟通成本高,尤其是批量采购时,需整理大量纸质材料,耗时耗力。对于复杂参数设备,传统人工比价难以精准匹配核心配置,易出现“参数不符却比价”的问题。
最后, 单一来源依赖风险突出 。部分专用设备或软件因品牌垄断,无法获取3家及以上报价,只能依赖单一来源报价,缺乏竞争约束,易导致价格虚高,且难以通过传统方式验证价格合理性。
03 历史真实成交价格的核心价值
与传统询价报价单相比,政府采购项目的历史真实成交价格具有不可替代的价值,成为破解价格依据困境的关键支撑。

其一, 真实性与客观性突出 。历史成交价格是经过招标、投标、评审等完整流程形成的最终交易价格,反映了供需双方的真实意愿,排除了单一询价的人为干预,是市场公允价格的直接体现。
其二, 合规性与政策适配性强 。各地预算标准均明确将政府采购中标价作为核心价格依据之一,历史成交价格天然符合政策要求,可直接作为预算编制的合规依据,减少争议。同时,历史数据包含详细的项目信息、参数配置、成交时间等,便于追溯验证,满足审计要求。
其三, 精准匹配与成本管控价值显著 。历史成交价格包含不同配置、不同品牌、不同采购规模的价格数据,可根据当前采购需求精准匹配相似项目,为成本管控提供量化参考。例如,通过分析同类设备的历史成交价格区间,可快速判断当前报价是否合理,避免超预算采购,如山东某政务云项目通过历史数据对比,将服务器采购成本降低18%。
其四, 反映市场趋势与价格波动规律 。海量历史数据可呈现信息化设备的价格变化趋势,如硬件设备因技术迭代导致的价格下降、软件产品因授权模式变化产生的价格差异,为长期预算规划提供数据支撑。
04 智能工具赋能:以AI询价喵为例,重构价格依据的科学化路径
历史真实成交价格的价值虽突出,但传统人工检索、匹配、分析的方式难以发挥其极大效能。基于大数据与人工智能技术的专业工具 —— AI询价喵,构建了“数据+算法+合规”的智能化价格依据体系,完美适配各省市预算标准要求。

AI询价喵的核心优势首先体现在数据覆盖的全面性。平台整合200万+条全国信息化项目真实成交数据、150+条预算限价数据及30+个行业造价标准,涵盖硬件设备、成品软件等全品类,数据来源包括中国政府招标网等权威渠道,恰好匹配各地市对“政府采购中标价”“目录指导价”的政策要求,从根源上解决了传统模式下数据分散、获取困难的问题。
其次,AI驱动的精准匹配能力。针对信息化设备参数复杂、传统比价易出错的痛点,AI询价喵实现97.8%+准确率的智能参数解析。无论是高单价复杂设备的详细参数询价(如防火墙的吞吐量、接口配置),低单价简单设备的关键词询价(如网线的材质、规格),还是多设备的批量询价,均能根据用户输入的配置信息,精准匹配历史成交项目中的同类产品,避免“参数错配”导致的比价失真,完美契合山东、西藏等地对“同级别产品比价”的要求。

再者,多维度分析与政策适配性。AI询价喵不仅提供历史成交价格的最高值、最低值、平均值,还通过P25/P50/P75分位价格分析呈现市场分布规律,同时 支持查询 各省市预算限价标准——如衢州对视频安防设备的固定限价、广西对LED显示屏的像素间距要求, 还 可直接 查询 限价情况,确保价格依据符合区域政策。

此外,效率提升与成本节约显著。传统人工询价需数天完成的工作,AI询价喵可在几分钟内完成匹配分析,询价定价效率提升75.62%以上;通过历史数据对比,平均可节省采购成本15.20%,同时支持一键导出询价底稿、价格审定清单等成果,满足预算编制、审计留痕的合规要求,大幅降低建设单位的沟通与材料整理成本。

最后,破解传统模式的核心痛点。AI询价喵通过海量历史数据替代单一询价单,避免了供应商串通报价的风险;数据实时更新确保价格时效性,契合四川、海南等对“近期成交价格”的要求;对于单一来源采购的设备,可通过相似功能产品的历史数据进行价格佐证,填补了传统模式的空白,让价格依据既合规又具说服力 。

尤其值得注意的是,在信息化项目结算审计场景中,审计工作聚焦于过往已实施项目,此时传统询价报价单主要是基于当前时间节点进行报价且因时效性短(通常1-3个月)已不可用,无法作为价格核查的有效依据。而Al询价喵支持查询多年的历史真实成交价格,能精准匹配项目实施时间节点的历史真实成交价格水平,为结算审计提供可追溯、可验证的核心价格审计数据支撑,完美适配审计工作对价格时效性、真实性、合规性的严苛要求,成为结算审计中的关键辅助工具。
05 结语:智能化转型引领价格依据的合规与精准升级
信息化软硬件购置费的价格依据,是政务信息化项目预算编制的核心环节,直接关系到财政资金的使用效益与政策执行的合规性。传统以询价报价单为主的模式,虽符合政策形式要求,但难以规避价格失真、效率低下等现实困境。而历史真实成交价格作为市场公允性的直接体现,其核心价值在政策导向中日益凸显。
AI询价喵这类智能工具的出现,并非替代传统价格依据,而是通过大数据与AI技术,将历史真实成交价格的价值最优化,既满足了各省市对多源价格依据的政策要求,又破解了传统模式的诸多弊端,实现了价格依据从“形式合规”向“实质精准”的转型。未来,随着这类智能化工具的广泛应用,信息化软硬件购置费的价格核定将更加科学、高效、透明,为政务信息化建设的集约化、规范化发展提供坚实支撑。