更新时间:2024-12-18 09:43:51

下面我司基于专业第三方信息化项目造价机构角度,从本国标具体应用角度,通过分析它与其他省市(仅列举4个)已发布的信息系统运行维护费用预算支出标准相关文件在运维服务内容、运维成本构成、费用测算方式等方面的异同,帮助大家更好的落地应用:
通过表2,大家可以看到运维国标中按运维服务对象,分为六个部分,包括基础环境运维、硬件运维、软件运维、安全运维、运维管理及其他运维。其中每部分运维服务又明确了其具体运维子项。比如基础环境运维和硬件运维服务它们的工作量又分为四类,即例行操作、响应支持、优化改善、调研评估。软件运维的服务内容包括对软件(包括基础软件、支撑软件、应用软件等)的功能修改完善、性能调优,以及常规的例行检查和状态监控、响应支持等服务。
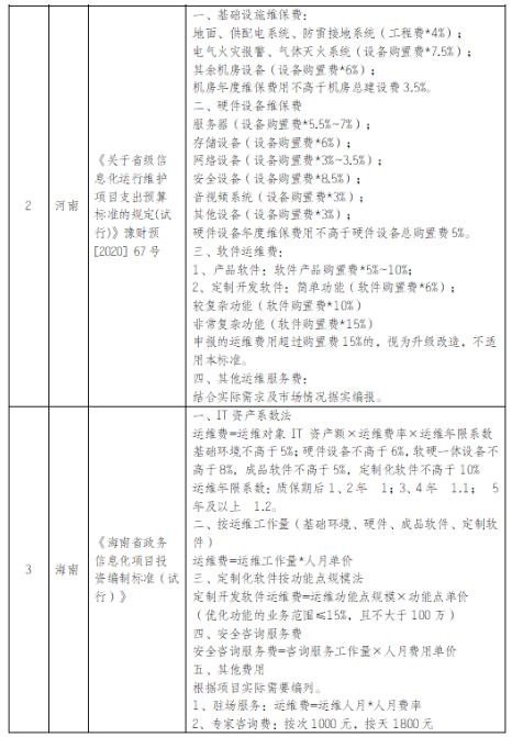
表2中,通过我们随机列举的河南、海南、深圳、广东四个地区的运维预算标准不难看出,各地区在运维服务内容上的划分与国标差异不大,也是按照运维对象进行运维服务内容划分,而且每类运维对象,其具体的运维服务子项与国标中“信息技术服务 运行维护 第1部分-第6部分”的子项服务要求脉络相同。
国标中运维成本主要包括四大类,分别为直接人力成本、直接非人力成本、间接人力成本、间接非人力成本。以国标中基础环境运维服务成本测算公司举例,其成本=基础环境运维服务工作量×硬件运维服务单位价格×价格调整因子+直接非人力成本+间接人力成本+间接非人力成本。
我们随机列举的河南、海南、深圳、广东四个地区其运维费用也是全费用模式,虽未明确直接人力成本、直接非人力成本、间接人力成本、间接非人力成本,但一般情况下均需要考虑上述成本。
国标中直接人力成本测算方式主要以工作量测算方法为准,其中定制开发应用软件也是通过度量软件功能点,根据每个功能点的运维生产率,计算得到应用软件的运维工作量,其本质也是工作量方法。我们分析虽然国标方法比较系统全面,但是在操作层面来说缺陷也比较明显,一是缺乏权威运维生产率数据,二是相关的直接非人力成本、间接人力成本、间接非人力成本难以计算,对上述费用国标只是界定了其范围和计算原则,没有具体的计算公式。
而列举的河南、海南、深圳、广东四个地区的运维预算测算方法包括笔者已知的全国其他地方政府发布的运维费用测算文件。我们发现,它们均是以资产比例系数法为主要的运维费用测算方法。究其根本,一是因为运维费用属于每年都会申报的预算,大致费用比较固定;二是资产比例系数法能提高预算评审效率。故而很多地区的预算费用测算都是以资产比例系数法为准。
同时,针对定制开发应用软件的运维费用测算,国标和大部分地区都提到了功能点方法进行运维费用的测算。目前基于功能点估算法测算运维费用有相关评估工具,如“软件造价喵”,可以直接在线测算软件运维费用,同样实现资产系数比例法的优势,即提高预算评审效率,而且过程实现可追溯、可审计。
当然在国标和各地运维预算支出标准中也会考虑各种运维费用调整因子。比如价格调整因子、年限调整因子、运维级别调整因子等等,这是各种费用测算模型不可或缺的参数因子。


