首页 / 培训赋能中心 / 预算标准解读 / 《内蒙古自治区本级政务信息化运行维护项目预算支出方案编制规范和预算支出标准(试行)》(内财预〔2024〕194号)标准解读
《内蒙古自治区本级政务信息化运行维护项目预算支出方案编制规范和预算支出标准(试行)》(内财预〔2024〕194号)标准解读
更新时间:2025-10-28 09:39:29

《内蒙古自治区本级政务信息化运行维护项目预算支出方案编制规范和预算支出标准(试行)》(内财预〔2024〕194号)由内蒙古自治区财政厅、内蒙古自治区政务服务与数据管理局于2024年3月11日印发试行,试行期二年。标准是内蒙古自治区本级政务信息化运维项目预算编制、审核的核心依据,明确了适用范围、预算构成及具体支出标准,核心是按“按需编制、按标计费、动态调整”原则管控运维经费。同时,标准是预算编制“上限”,而非必达标准,需结合实际运维需求编列;确需突破标准的,需详细说明原因并经审核。内蒙古信息化建设项目预算支出标准已进行解读分享,详情可查看:【内蒙古】《内蒙古自治区本级政务信息化建设项目预算支出标准(试行)》(内财预〔2024〕1449号)费用标准解读系列


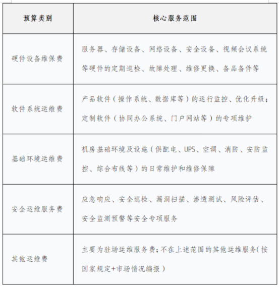
一、预算构成


本标准将政务信息化运维项目支出划分为5大类,覆盖所有运维场景,每类费用对应明确的服务范围,避免遗漏或交叉:

image.png


二、支出标准


(一)硬件设备维保费

硬件设备维保费计算核心按“资产原值×费率×调整系数”计算,对于确需购买原厂服务的,需项目单位先组织评估论证,再报自治区财政厅+政务服务与数据管理局审核,不可直接按原厂报价编报。计算公式如下:

硬件设备维保费=Σ设备原值×费率×运维等级调整系数×规模调整系数

费率按“设备类型+使用年限”取固定比例(年限从竣工验收通过之日起算),具体见下表:

image.png

 运维等级调整系数:按“故障风险+服务值守时间”组合取值,故障风险需依据备品备件、运维日志认定(年故障≥5次为“故障较高”,≤2次为“几乎无故障”):

image.png

 规模调整系数:按“同品牌同型号设备数量”取值,体现“规模效应”:

image.png


(二)软件系统运维费

1、产品软件运维费

与硬件设备维保费计费逻辑一致,产品软件运维费与“驻场运维服务费”不可交叉或重复计费(如驻场已包含软件日常支持,则不再单独计取产品软件运维费)。计算公式如下:

产品软件运维费=Σ软件原值×费率×运维等级调整系数×规模调整系数

其中,运维等级调整系数、规模调整系数与“硬件设备维保费”完全相同,费率具体见下表:

image.png

 2、定制软件系统运维费

定制软件运维费=Σ运维工作量(人月)×人月费率

运维工作量(人月):需通过以下3种方法之一估算(可交叉验证):

(1)WBS估算法:将运维内容分解为“项目→任务→工作→活动”,自底向上估算每个活动的工作量;

(2)Delphi估算法:将运维内容拆分为独立任务,由专家个体分别估算后汇总;

(3)人工成本估算法:直接核算运维所需的人力、时间资源。

人月费率:统一上限标准,不可突破:运维项目人月费率≤12000元/人月(含基本工资、五险一金、企业管理成本、利润、税金等,为综合成本)。国内其他省市运维人月单价对比可查看:各省市系统运维的人月单价标准大盘点

目前,国内其他省市除了工作量法测算定制软件运维费外,还可以使用功能点方法进行运维费测算,“软件造价喵”平台已支持全国各地50+功能点方法费用测算标准,可按功能点识别规则进行软件运维费用测算,有需求可借助平台完成核算。

image.png


 (三)基础环境运维费

与硬件设备维保费计费逻辑一致,公式为:

基础环境运维费=Σ设备原值×费率×运维等级调整系数×规模调整系数

运维等级调整系数、规模调整系数与“硬件设备维保费”完全相同,设施使用年限从竣工验收通过之日起算。

image.png


 (四)安全运维服务费

安全运维服务费:按“服务内容+人员级别”计费,分“定期/驻场服务”和“临时/一次性服务”两类,对应不同计费依据。定期/驻场服务参照“驻场运维服务费”标准(如安全巡检、全年监测预警);临时/一次性服务按“服务人员级别×日薪标准”计算(如应急响应、渗透测试、漏洞扫描。日薪标准如下:

image.png

 国内其他省市安全服务人月单价对比可查看:各省市政务信息化安全服务人月单价标准大盘点

安全服务内容如下:

image.png

image.png

image.png

image.png


(五)其他运维费

1、驻场运维服务费:驻场运维服务费=Σ(运维工作量(人月))×人月费率

运维工作量(人月):按“定制软件运维费”的3种方法(WBS/Delphi/人工成本)估算;

人月费率:≤12000元/人月(与定制软件一致,为综合成本)。

2、其他未涵盖的运维服务

不在上述5类范围内的服务(如特殊耗材更换、第三方咨询):需参照国家相关规定+市场实际价格据实编报,需提供清晰的计费依据(如市场报价单、国家指导价文件)。


三、注意事项


1、年限计算统一:硬件、软件、基础环境的“使用年限”均从“竣工验收通过之日”起算,不可自行按“购置日期”计算;

2、禁止重复计费:软件运维费(产品/定制)与驻场运维服务费不可交叉,需明确服务边界;

3、原厂服务审核:凡涉及原厂服务,必须先评估论证,再报财政厅+政务服务与数据管理局审核,不可直接编报。

微信联系
添加微信咨询
TOP
软件造价喵
立即登录
AI询价喵
立即登录