更新时间:2025-11-03 12:47:32
随着信息技术应用创新(以下简称“信创”)成为保障国家信息安全、实现信息技术自主可控的核心抓手,信创项目的建设质量与验收规范亟待统一。在此背景下,广东省电子政务协会于2023年6月25日发布《信息技术应用创新项目验收规范》(T/EGAG 019-2023),并于2023年7月1日正式实施。该标准的核心价值在于:针对信创项目的验收环节建立统一框架,明确“验收依据、流程、内容、材料”四大核心维度要求,避免因验收标准不明确导致的项目质量不达标、自主可控目标未落地等问题,为信创项目从“建设完成”到“合规交付”提供关键指导。以下从适用范围与核心术语、验收前提、验收流程、验收内容及验收材料等方面展开解读。此前我们已围绕信息化项目的其他验收规范(《软件系统验收规范》(GB/T 28035-2011)、各省市信息化项目管理办法中的验收规定),以及信创领域的核心配套内容(含应用软件适配技术、第三方服务资费、软件成本测算、项目造价流程分析)推出解读或分析文章,相关内容可作为本标准解读的补充参考,供进一步结合阅读:
一、适用范围与核心术语
标准明确界定了适用边界,仅适用于非涉密的信创项目,且覆盖三类项目类型的“合同完工验收”:
工程类:如信创基础设施建设;
货物类:如信创软硬件采购与集成;
服务类:如信创运维、监理服务。
标准对信创项目验收中的核心术语进行了明确界定,避免执行中出现角色混淆或理解偏差,关键术语如下:

二、验收前提
(一)验收依据
验收需以“合法、合规、可追溯”的文件为依据,标准明确列出7类核心依据:
立项类:立项批复文件、项目建议书、可行性研究报告、业务需求说明书;
设计类:正式设计文件(如软硬件集成方案、软件开发方案);
采购类:项目采购文件(招投标文件、中标通知书);
合同类:项目合同、补充协议、承诺函;
变更类:经批准的项目变更文件(如范围调整、技术路线变更);
法规类:国家/地方/行业相关法律、法规及标准(如GB/T系列标准);
其他类:具有法律效力的文件(如监理报告、测评报告)。
(二)验收分类
标准从“建设内容”和“验收阶段”两个维度对验收进行分类,不同类别对应不同验收重点:
1.按项目内容分类
2.按验收阶段分类
三、验收流程
标准将验收流程拆解为“验收测评→验收准备→验收执行→验收收尾”四步,每一步均明确具体要求,确保流程合规、结果可信。
(一)验收测评
验收测评是验收的“技术依据”,需由具备资质的第三方机构执行,核心要求如下:
1.测评分类
(1)验收测试-验证项目是否符合合同技术要求,包括:
适配验证测试;
功能测试;
性能测试;
互联互通测试;
信息安全性测试。
(2)安全测评-验证项目安全合规性,包括:
等级保护测评;
密码应用安全测评;
风险评估。
2.测评机构资质
机构需同时满足以下要求:
独立第三方实体,能承担法律责任;
有固定测试场所、专业人员、专用工具;
具备独立完成测试的能力,保证公平公正;
通过国家实验室认可(CNAS)或计量认证(CMA);
属于建设单位行业主管部门认可的信创适配测试机构;
如需等保/密码测评,需具备公安部/国家密码管理局认可资质。
(二)验收准备
承建单位需完成以下5项准备工作,方可申请验收:
(1)完成合同约定的全部建设内容(软硬件采购、开发、集成、调优);
(2)系统稳定试运行后,编制《项目试运行报告》(需包含信创适配调优内容);
(3)按合同要求提交全套技术文档与管理资料(如设计说明书、测试报告);
(4)配合建设单位完成第三方验收测评与安全测评,且测评结果合格;
(5)向建设单位正式提交《验收申请》。
(三)验收执行
建设单位收到验收申请后,组织验收执行,核心环节包括:
1.出具用户意见
建设单位需编制《用户意见》,内容涵盖:项目简介、实施情况、完成情况、试运行情况、成果与效益、存在问题、经验总结、结论(初步判断是否符合验收条件)。
2.符合性审查
三大必审内容,排除“不合规项”:
(1)内容一致性审查:项目建设内容是否与立项、合同一致?变更是否有批复?
(2)安全合规性审查:政务信息系统是否完成安全风险评估?等保/密码测评是否合格?
(3)标准符合性审查:建设是否符合国家/行业标准(如GB/T系列)?新制定标准是否有支撑材料?
3.验收会议
验收会议是验收执行的核心环节,需按以下步骤开展:
建设单位介绍项目情况,提交《试运行报告》《用户意见》;
承建单位汇报项目建设、自检及竣工情况;
监理单位提交《监理报告》,说明项目监督情况;
测评机构(如有)汇报测评结果;
验收组审核全套验收材料;
验收组现场检查(如查看系统运行、硬件部署);
验收组质疑讨论,形成《验收意见》与《验收结论》(签字确认)。
4.验收结果判定
明确“合格”与“不合格”情形。验收合格-即按期完成合同任务、系统安全可靠、经费使用合理、材料齐全真实、测评合格;
验收不合格-即存在以下任一情形即判定不合格:
未全部完成验收准备工作;
项目内容/目标/技术路线重大调整未获批复;
实施过程重大问题未解决或存在纠纷;
存在违法违规行为;
经费使用在审计中发现问题。
(四)验收收尾
验收合格后,需完成3项收尾工作:
(1)项目交接:包括“实体移交”(软硬件、设备)和“文件移交”(全套验收材料归档);
(2)知识产权确权:按合同约定明确项目涉及的知识产权归属;
(3)知识沉淀:整理项目信创问题及改进措施,形成建设单位的“信创知识库”,为后续项目提供参考。
四、验收内容
标准对信创基础设施、信创软件开发、信创服务三类项目的验收要求,采用“正文明确基本准则+附录A提供实操清单”的模式:正文部分界定验收的核心原则、合规底线及关键核查方向,附录A(规范性)则对应三类项目给出详细的验收内容清单,可直接作为验收实操时的具体核查工具,两类内容需结合使用以确保验收全面合规。
(一)信创基础设施验收
标准明确了信创基础设施验收的4项基本要求,是验收的核心遵循,具体需满足:
(1)标准依据合规:验收需依据国家、地方或行业相关标准执行,重点核查集成实施、安全管理等环节是否符合指定标准,包括但不限于《硬件产品与操作系统兼容性规范》(GB/T 36441-2018)、《信息技术安全技术信息安全管理体系要求》(GB/T 22080-2016)、《信息技术服务集成实施第1部分:通用要求》(SJ/T 11674.1-2017)及《信息技术服务集成实施第3部分:项目验收规范》(SJ/T 11674.3-2017);
(2)产品目录合规:项目所采用的基础软硬件需符合国家相关信创产品目录要求,不得使用非信创目录内的核心软硬件;
(3)性能达标说明:需对信创基础硬件的性能参数及功能参数进行明确说明,且需提供第三方检测报告,证明信创替换后的硬件性能可满足基础业务长期稳定运行需求;
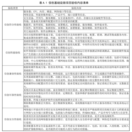
(4)清单逐项核查:验收时需按照附录A.1《信创基础设施项目验收内容清单》,对基础设施的信创符合性、性能、兼容性、可靠性、安全性等维度进行逐项检查与测试,确保每个验收要点均符合要求。
(二)信创软件开发验收
标准围绕信创软件开发项目的特性,提出4项核心验收要求,聚焦“技术合规”与“实际应用成效”,具体包括:
(1)标准依据合规:验收需依据国家、地方或行业关于软件开发的标准,重点核查软件开发规范、开发文档编制、安全技术应用、性能测试、可信计算等环节是否符合指定标准,包括但不限于《系统与软件工程软件生存周期过程》(GB/T 8566-2022)、《系统与软件工程性能测试方法》(GB/T 39788-2021)、《信息安全技术可信计算规范可信软件基》(GB/T 37935-2019)、《信息安全技术应用软件系统通用安全技术要求》(GB/T 28452-2012)及《软件系统验收规范》(GB/T 28035-2011);
(2)清单逐项核查:需以项目建设方案、招投标文件、合同及需求规格说明书为基础,按照附录A.2《信创软件开发项目验收内容清单》开展验收,覆盖系统技术路线合规性、功能完整性、性能达标性、运行可靠性、安全防护有效性、操作易用性等核心维度;
(3)“真替真用”核查:这是信创软件开发验收的核心特性要求,需重点核实三项内容:一是应用系统试运行期间是否产生真实业务数据,数据量与业务匹配度是否合理;二是是否采取有效措施提升用户对信创软件的使用率,使用率需达到合同约定标准;三是系统是否已实现单轨运行,不存在信创与非信创业务并行、终端混用的情况;
(4)可移植性核实:需确认应用软件的运行环境支撑要求——是否仅适配单一信创运行环境组合,还是具备在不同信创环境间迁移的可能性,避免软件因“绑定单一环境”导致后续信创扩展受限。
(三)信创服务验收
信创服务项目因“服务周期”(一次性购买/分年度购买)和“服务内容”(含不含开发集成)存在差异,正文6.3针对性提出分层验收要求,同时明确核心核查方向:
1.服务周期与验收阶段的对应规则
标准界定服务周期分类,并明确不同周期的验收阶段要求:
(1)按服务周期分类:信创服务项目分为“项目批复为一次性购买服务”和“项目批复为分年度购买服务”两类;
(2)验收阶段差异:
含信创软件开发/信息系统集成实施服务的项目:需先按新建/改建/扩建信息系统要求进行“初步验收”(验证服务能力条件),服务期满后开展“最终验收”;若为分年度购买,每年度需开展“阶段验收”,最后一年服务期满后完成“最终验收”;
不含信创软件开发/信息系统集成实施服务的项目:一次性购买服务的,服务期满后直接提请“最终验收”;分年度购买服务的,每年度开展“阶段验收”,最后一年服务期满后完成“最终验收”。
2.核心验收要求
标准明确信创服务验收需满足5项基本要求,确保服务履约质量:
(1)合同履约核查:需严格按照合同约定的服务内容、范围、期限、资源投入,以及技术标准、服务标准、安全标准、交付验收标准,对服务质量、服务成效进行全面评价;
(2)验收内容聚焦:服务验收需重点审核四项内容——服务单位的服务能力是否具备、合同约定的服务内容是否完成、服务是否达到预期成效、服务过程材料是否完整可追溯;
(3)人员能力核查:检查服务单位派驻人员是否符合合同要求——是否具备信创服务相关资质、是否有同类项目服务经验,确保人员能力匹配服务需求;
(4)工具平台核查:检查服务过程中使用的运行维护平台、运营管理工具等是否符合合同约定,包括平台的基础功能、配套管理能力、运行可靠性、安全防护水平等指标是否达标;
(5)清单逐项核查:验收时需按照附录A.3《信创服务项目验收内容清单》,对信创运行维护服务、信创运营服务、信创监理服务、信创咨询服务等不同服务类型,开展针对性的逐项核查,确保服务各环节均符合要求。
五、验收材料
标准通过附录B(资料性)提供《信创项目验收材料清单》,分为“通用材料”和“专业材料”,确保材料“完整、时效、准确”。
(一)通用材料
(二)专业材料
综上,《信息技术应用创新项目验收规范》(T/EGAG 019-2023)是信创项目验收领域的“实操指南”,相关单位需将其融入项目全生命周期管理,确保信创项目“建得好、验得严、用得实”。